专利代理 / 专利挖掘 / 专利布局 / 维权应诉 / 创新咨询 / 商标版权
日本发明
作者:成都拓荒者知识产权代理有限公司 发布时间:2025-08-18 14:46:27
服务描述
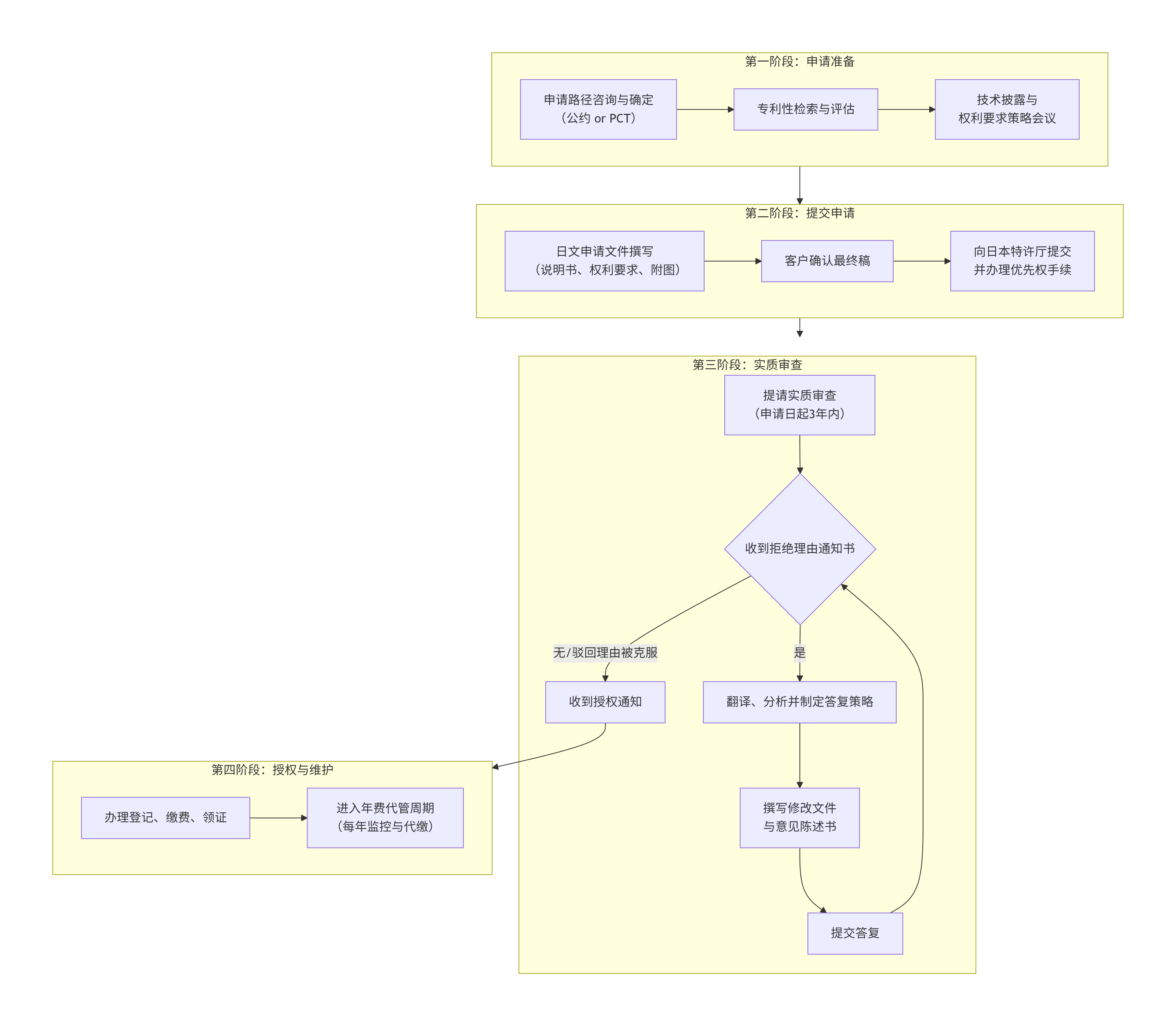
本服务旨在为中国企业或个人提供专业、精准、高效的日本发明专利申请与全生命周期管理代理服务,帮助客户在日本市场获得高质量的专利权,并进行有效的资产维护与运营。具体为:为客户提供从发明创意到日本专利权获得、维持直至终止的全流程代理与咨询。日本专利制度具有其独特性(如早期审查、新颖性宽限期、独特的驳回理由通知制度等),且官方语言为日语。我们依托与日本本地资深辩理士的紧密合作或自有日本执业团队,确保申请符合日本特许厅的审查实践和法律要求。核心目标是:
服务内容
服务流程及标准

推荐阅读